各学院、洹滨校区管委会:
为切实加强新型冠状病毒感染的肺炎疫情防控工作,规范学生返校期间疫情防控工作开展,压实疫情防控工作责任,维护广大学生生命安全和身体健康,按照教育部、省、市、学校等相关文件精神及工作要求,现将我校2022年春季学期学生返校相关事宜通知如下。
一、返校时间及批次
(一)返校时间 :集中返校时间为2022年2月20日至2月25日,毕业年级根据教学安排由各学院确定。
(二)返校批次
本次返校共分5个批次。
第一批次:2月20日-21日,2018级五年制本科生、2019级本科生、2021级专升本学生,共计6174人;
第二批次:2月22日-23日,2020级本、专科学生,共计5326人;
第三批次:2月24日-25日,2021级本、专科学生,共计5094人;
第四批次:2017级五年制本科生、2018级本科生、2019级专科生、2020级专升本学生(即全体2022届毕业生)由所在学院根据实际情况自行安排返校时间,并报学生工作处备案,共计7025人。
第五批次:所有暂缓返校学生,返校时间另行通知。
注:1.各学院毕业生集体返校前请自行做好消杀及审核工作,并提前报学生防疫工作专班及安全保卫工作专班。
2.研究生返校时间及相关事宜由发展规划处自行安排。
二、返校要求
1.各学院、洹滨校区管委会根据返校批次安排逐一对返校学生进行审核,凡是未达到返校要求的学生坚决不能返校,达到返校要求的学生要在规定时间内返校,严禁私自提前返校。对于隐瞒、谎报健康信息及私自提前返校的学生,要按照相关法律法规和校纪校规给予相应处理。
2.各学院、洹滨校区管委会要加强对有发烧、咳嗽等各类症状及入境、有中高风险旅居史等各类重点学生的健康管理工作,督促提醒学生严格遵守当地疾控部门的各项要求与规定。
3.学生在返校途中要认真落实防疫措施,全程佩戴口罩,鼓励学生返校时尽量避免乘坐公共交通工具,采取乘坐私家车等形式到校。
4.所有返校学生持健康绿码、通信行程绿卡、登机或乘车前48小时核酸阴性证明返校。
5.有下列情况的学生实施校外隔离观察,待核酸检测为阴性后方可进入校园,核酸检测为阳性的送至专门医院治疗:
(1)路途中与新冠肺炎患者(含无症状感染者)及密接者同车次。
(2)途中出现发热(体温≥37.3℃)或呼吸道症状,包括咳嗽、咽痛、呼吸困难或腹泻等。
(3)依据河南省及安阳市疫情防控相关规定,其他需要隔离的情形。
6.属于以下情况之一的学生,暂不得返校,符合相应条件后方可返校:
(1)目前仍在境外的学生暂不返校。
(2)按当地疾控部门规定需进行隔离、观察,且隔离、观察时间尚未到期的学生暂不返校。
(3)所在地政府规定不允许流动的学生暂不返校。
(4)未按照要求进行每日健康及行踪统计的学生暂不返校。
(5)返校前14天内出现发热、咳嗽、胸闷等疑似症状的学生暂不返校,经当地医院就诊治疗康复后,持医院相关佐证材料经学院审核批准后方可返校。
(6)有国(境)外旅居史的学生,在集中隔离期满经核酸检测确认健康,持疾控机构有关证明,经学院审核批准后方可返校。
(7)新冠肺炎患者康复后,在集中隔离和居家隔离期满,经核酸检测确认健康,持疾控机构有关证明,经学院审核批准后方可返校。
(8)被确定为“密接人员”,按照有关规定隔离期满确认健康,持疾控机构有关证明,经学院审核批准后方可返校。
(9)个人健康码或行程卡为非绿码的学生暂缓返校,待符合学校要求经学院审核批准后方可返校。
(10)返校前本人或共同生活的家庭密切接触成员中有中高风险地区或境外旅居史的学生暂缓返校,待符合学校要求经学院审核批准后方可返校。
(11)其他不适合返校的学生暂不返校。
三、学生返校具体流程
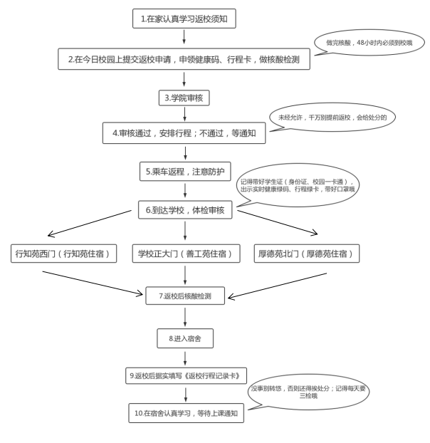
1.认真学习返校须知。返校学生在家认真学习返校须知。
2.今日校园上进行返校申请,申领健康码、行程卡,核酸检测。所有学生在今日校园上根据发布的“校级信息搜集任务”,据实填写相关信息,附件中上传登机或乘车前48小时核酸检测阴性报告、个人健康绿码、行程绿卡。
3.返校前学院审核。各学院、洹滨校区管委会要逐一对返校学生进行网上审核,凡是未达到返校要求的学生坚决不能返校,达到返校要求的学生要在规定时间内返校,严禁私自提前返校。
4.现场审核。返校学生本人须持学生证(身份证)、实时健康绿码及行程绿卡按照间隔标示线在对应体温检测点排队,测温后学院进行资格审核。
5.返校后核酸检测。学生返校后赴学校指定核酸检测点进行核酸检测,并暂时实行宿舍封闭式管理,学生不得随意走动,核酸检测结果为阴性后可解除宿舍封闭式管理。
6.学生宿舍区确认。学生进入公寓需再次进行身份确认和体温检测。
7.填写返校行程登记卡。学生返校后填写《返校行程登记卡》,据实填写个人返校途中乘坐的各项交通工具、车牌号、乘车时间等信息,并上交学院。
8.汇总上报信息。各学院、洹滨校区管委会在学生返校过程中,要及时对每天学生返校人数、身体健康情况及核酸检测情况进行统计,确保信息准确无误无漏报迟报,并将汇总结果报送学生防疫工作专班学生工作处学生管理科。
9.返校后认真学习防控要求。各学院、洹滨校区管委会组织学生认真学习并坚决落实学校“一日三检”、“一人一档”、“日报告、零报告”、“非必要不外出”、核酸检测等各项防控工作要求。
学生防疫工作专班
2022年2月16日
学生返校具体流程

